Quick Start Guide – Cash Forecasting
PURPOSE
This document is a quick start guide to help users get started with CS Lucas’s Cash Forecasting.
TABLE OF CONTENT
Section 1 Background
Section 2 Overview
Section 3 Master Data Set Up
Currency
Accounting Centre
Accounting Centre Group
Counterparty
User Group
User and Assign User Group
Accounting Centre SSI
Time Bucket
Forecast Section/Category/Description
Section 4 Cash Management
Operational Forecast
Actual Cash Balance
Cash Activities
Section 5 Tips and Tricks
SECTION 1 BACKGROUND
This quick start guide explains the steps required for maintaining forecast in CS Lucas system.
We strongly recommend you spend a few minutes to familiarize yourself with the content of this quick start guide as it links to more details information as you progress.
We suggest that you navigate around the system and read the context guide for details of use; click on the icon
on the top right corner to access help specific to the feature of that page.
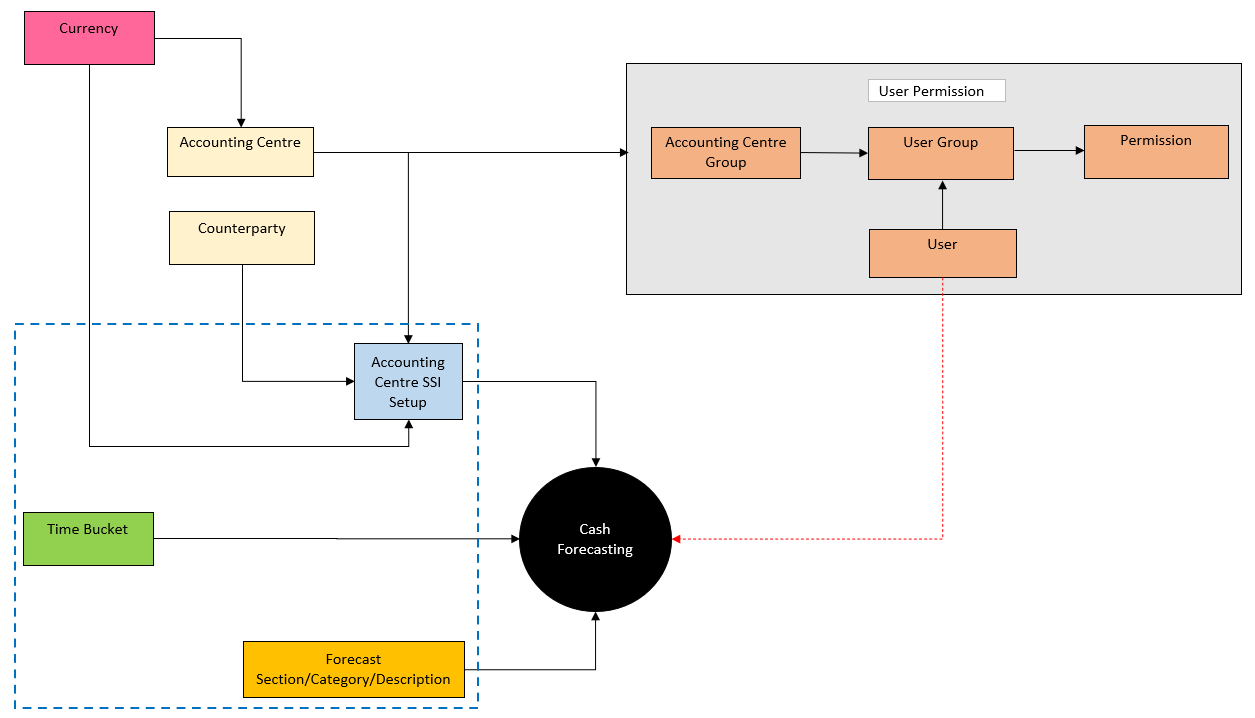
SECTION 2 OVERVIEW

This flow chart illustrates an overview of some pre-requisites set ups and dependencies between the modules in CS Lucas system for a first-time-through set up to use the cash forecasting module.
Each of these modules is explained in section 3 and 4 below.
SECTION 3 MASTER DATA SET UP
Currency
Purpose: To have a new currency for creating bank account for entity/ accounting centre.
Please check out the following user guides regarding
Accounting Centre
Purpose: To have a new accounting centre for maintaining forecast.
Please check out the following user guides regarding
To enable/ use the newly created accounting centre in the system, ensure the accounting centre is approved and is assigned to accounting centre group that is tagged to your assigned user access group. Please see below step to assign to accounting centre group.
Accounting Centre Group
Purpose: To facilitate the control of access rights of accounting centres that users can access/view and for reporting purposes.
Please check out the following user guides regarding
Create Accounting Centre Groups and Assign Members
Note: This is required for creating user group.
Counterparty
Purpose: To have a new counterparty for creating bank account.
Please check out the following user guides regarding
User Group
Purpose: Define user roles by assigning permissions to user group.
Please check out the following user guides regarding
Maintaining User Groups and Assigning Permissions
Note: There is no pre-defined user roles in the system.
User and Assign User Group
Purpose: To create a new user and assign user group.
Please check out the following user guides regarding
Maintaining Users and Assigned Groups
Accounting Centre SSI
Purpose: To have a bank account for maintaining forecast
Forecast are maintained by SSI/ bank account in the system.
Please check out the following user guides regarding
Maintaining Facility and Limit
Time Bucket
Purpose: To have a time bucket setup for maintaining forecast.
Time bucket is user definable. User can create monthly, weekly, daily or any time bucket structure.
Please check out the following user guides regarding
Forecast Section/Category/Detail
Purpose: To have forecast template for maintaining forecast.
Please check out the following user guides regarding
Maintaining Forecast Section/Category
After the forecast template is set up, each entity/ accounting centre can maintain their own line of forecast details. Please check out the following user guides on
SECTION 4 CASH MANAGEMENT
Pre-requisites: Ensure all the master data in Section 3 are set up before proceeding to maintaining cash forecast.
Operational Forecast
Purpose: The CS Lucas Operational Forecast module is used for maintaining operational cash forecast.
Please check out the following guides regarding
Maintaining operational forecast
Importing operational forecast
Grid
List
Cut and Paste List of Operational Forecast
Actual Cash Balance
Purpose: The CS Lucas Actual Cash Balance module is used for maintaining actual cash and ledger balance.
Actual cash and ledger balance can be manually keyed in or imported into CS Lucas using standard Excel import template. Alternatively, bank statements can also be imported or read automatically into CS Lucas to update actual cash balance if integration to bank is set up.
Please check out the following guides regarding
Updating Cash and Ledger Balance
Importing Statements
Cash Activities
Purpose: The CS Lucas Cash Activities module is used for projecting cash by SSI/ bank account or currency over a user definable time horizon. It allows viewing by individual entity or a consolidated group view of all entities. It also supports overlaying of forecast information to have a full visibility of upcoming financial or funding requirements.
Please check out the following guides regarding
SECTION 5 TIPS AND TRICKS
User Guides
Click
to access user guide on any page in the system. This help icon is at the top right of the page. See Accessing User Guides.
Document Handling
This button
launches the document handler pertaining to the page where it is found. See Documents and Notes.
Saving query parameters
These two buttons
are for saving and applying user favourite parameters. Click for guide.
FREQUENTLY ASKED QUESTIONS
RELATED INFORMATION
CHANGE HISTORY
